
我校“长三角现代航海技术虚拟仿真实训基地”建设取得新成效
2022年10月,我校申报的《基于虚拟仿真技术的航海技术专业群实训体系重构研究》成功入选教育部高等学校科学研究发展中心2022年度《虚拟仿真技术在职业教育教学中的创新应用》专项课题。
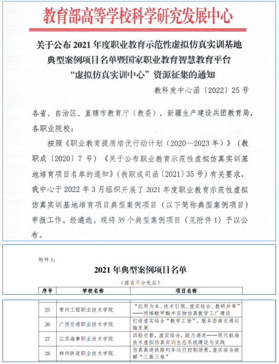
2022年11月,我校申报的《四船交替虚实结合能力递进——现代航海技术虚拟仿真实训生态系统建设与实践》成功入选教育部高等学校科学研究发展中心2021年度职业教育示范性虚拟仿真实训基地培育项目典型案例。
未来,学校将进一步加快长三角现代航海技术虚拟仿真实训基地建设,致力打造国际一流的区域共享型虚拟仿真实训体系,服务国家“一带一路”倡议,助力中国航海人才培养。
(航海学院 机电学院 教务处)

